2018北京幼升小入学参考手册

社保;        2018-03-28
就近入学,多校划片,电脑派位等入学方式的多管齐下,使得一些京籍非京籍的家长们此时的心情也像北京的天气一样非常的焦躁不安, 他们一方面无法直观理解最新政策所代表的意义,一方面也找不到任何可以给出权威指导的人士做解答,在这种情况下他们能做的就是焦急的搜集着各种幼升小相关的信息,以保证不错过孩子的升学。

2018北京幼升小政策3、4月份发布在即,

各项准备工作也开始要拉开。

不少家长可能已经开始询问相关信息,

小编在此参考2017年各区的升学政策,

为大家整理了北京市幼升小的入学材料

以及入学流程

大家可以根据2017年各区入学要求

为子女入学提前进行准备。

京籍

1、全家户口簿(学生页、首页、户主页、父亲页、母亲页)

2、家庭实际居住证明(凭房屋所有权证、不动产权证书等)

3、出生证明

4、预防接种证明

5、信息采集表(从北京市义务教育入学服务平台打印)

6、适龄儿童的一寸彩色免冠证件照1张(部分小学要求提供)

非京籍

1、在京实际居住证明(房屋租赁合同、房屋产权证、租房完税证明等)

2、在京务工证明(父母劳动合同原件及复印件、父母单位在职证明、父母在京社保和本地区营业执照原件及复印件)

3、全家户口簿

4、北京市居住证

5、无人监护证明

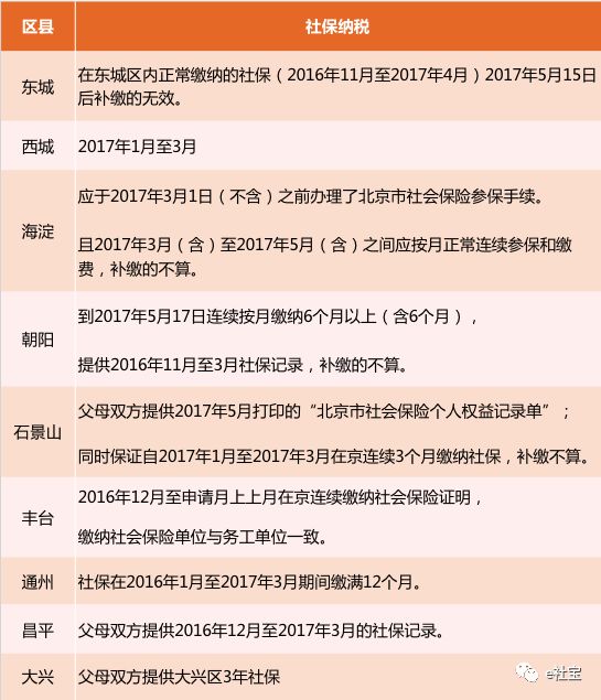
非京籍子女上学各区县需要准备的入学材料大同小异,社保可就千差万别了。各区县子女上学社保要求如下

小编总结了下:

1、社保要求时间最长的是大兴区

2、最复杂的是朝阳区

3、最简单的是西

需要注意的是有的区县补缴无效。

看到这儿,或许有些家长有疑问了:

我的社保不满足上述规定的社保要求怎么办?


别担心,你有e社宝!

家长们只需要关注e社宝微信公众号,

与客服人员做好对接工作,

就能够完成社保相关的工作。

这样子女上学的问题就迎刃而解了。


e社宝,

随时缴,随时退,随时问,随时查!

伴您在京生活无忧!

Copyright©2015-2023 北京易社宝信息技术有限公司 All Rights Reserved 京ICP备15033796号-1

办公地址:北京市朝阳区东三环中路39号建外soho西区17号楼15层

劳务派遣经营许可证:110112716050号     人力资源服务许可证:(京)14024

公安备案号:11010502036331     客户咨询电话:010-58697071